皇冠手机官网
皇冠手机官网关于印发落实《政府工作报告》责任分工方案的通知 | 皇冠手机官网
皇冠手机官网
皇冠手机官网
皇冠手机官网
适老版
无障碍
当前位置:
首页
>
皇冠手机官网
>
政策公开
>
政策
>
其他文件
>
伊政发
索 引 号:
发文机关:
皇冠手机官网办公室
成文日期:
2025-01-14
发文字号:
伊政发〔2025〕1号
发布日期:
2025-01-14
时 效:
现行有效
名 称:
皇冠手机官网关于印发落实《政府工作报告》责任分工方案的通知
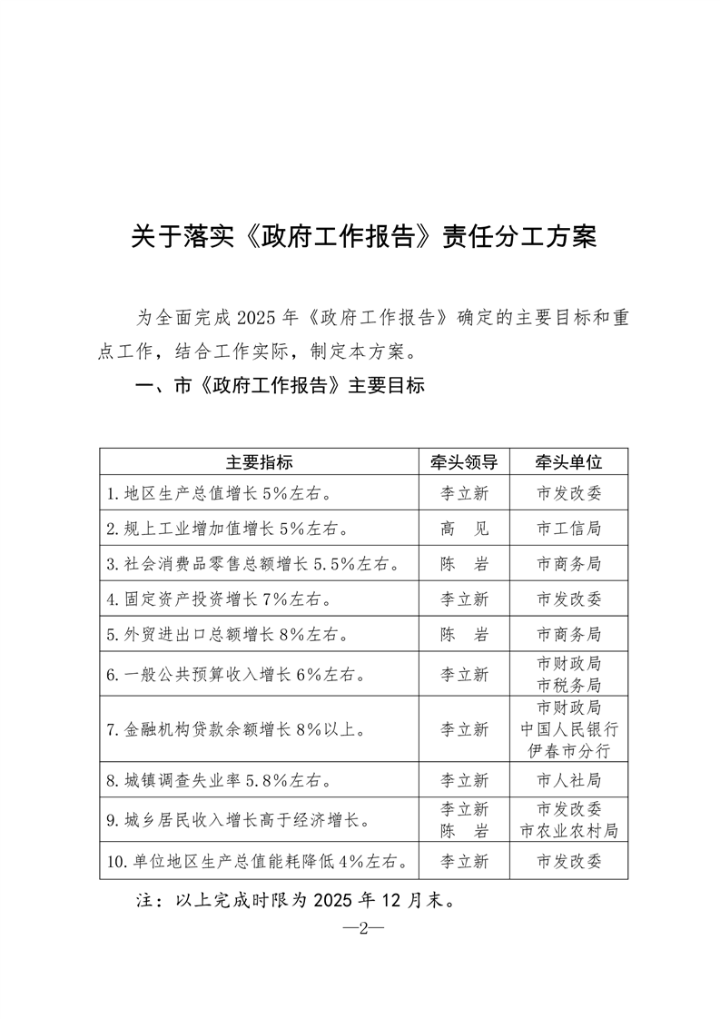
皇冠手机官网关于印发落实《政府工作报告》责任分工方案的通知
发布时间:
2025-01-14 10:54
来源:
皇冠手机官网办公室
访问量:
【
字体:
大
中
小
】
分享到:
TOP
打印
关闭
扫一扫在手机打开当前页
Hi!我是智能问答机器人小伊,
很高兴为您服务~
主动推送镜像站群
干扰字符镜像
批量镜像网站
网站离线镜像
网站复制工具
批量镜像网站
伪原创镜像站
镜像站群
开源整站镜像工具
>网站地图-sitemap